当前时间:
首 页
市场概况
市场简介
市场荣誉
组织构架
新闻频道
市场动态
业界动态
图片新闻
党建工作
项目频道
企业产权股项目
实物资产项目
其它类项目
交易指南
交易规则
资料下载
案例展示
政策法规
国家
省级
地市级
会员天地
会员名录
会员制度
企业文化
联系我们
关于我们
联系我们
领导班子
网络竞价
公告通知
公告项目
成交公示
公告通知
您当前位置:
首页
-
公告通知
-
公告项目
公告项目
成交公示
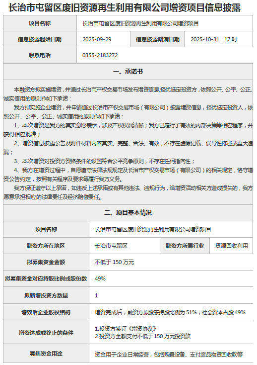
长治市屯留区废旧资源再生利用有限公司增资项目信息披露
时间:2025年09月29日
信息来源:本站原创
点击:
5681
次
【 字体:
大
中
小
】
主办单位:长治市产权交易市场 copyright 长治市产权交易市场 电话:0355-2183285 2183286 传真:0355-2183285 E-Mail:czcqjysc@sina.com 备案号:
晋ICP备05005515号
长治网站建设